- 教程参考
- 参数化有限元分析思路
- 应力积分成弯矩
- 载荷步——多步分析Multistep analyses
- 土木结构有限元实战
- 分析结果处理
- 截面
- 有限元弯矩验证
- 简支梁验证
- 如何在FreeCAD中执行有限元分析(应力,变形分析)
- 1 材料定义
- 2 边界条件
- 2.1 固定约束
- 2.2 设置载荷
- 3 创建网格
- 4 计算执行
- 5 查看分析结果
- 5.1 确认变形量(位移)
- 5.2 检查应力
- 基于FreeCAD的T-pipe junction(三通)的静力学仿真
- 1、打开需要分析的文件
- 2、前处理阶段
- 3、边界条件设定阶段
- 4、网格划分阶段
- 5、材料设定阶段
- 6、运行分析阶段
- 7、运算结果后处理阶段
- 基于FreeCAD和calculix求解器的T-pipe junction(三通)的稳态热力学仿真
- 1、前处理
- 2、材料设定
- 3、边界条件
- 4、网格划分
- 5、运行分析
- 6、后处理
- 基于FreeCAD、calculix求解器和python宏命令的T-pipe junction(三通)瞬态热力学仿真
记得下载最新的周编译版!用官方的FC来试验。加速下载方法见freecad-010
教程参考
官方入门教程
https://blog.freecad.org/2025/09/16/getting-started-with-fem/
官方有限元例子
https://wiki.freecad.org/FEM_Workbench
有限元网格
https://wiki.freecad.org/FEM_Geometry_Preparation_and_Meshing
CalculiX(ccx)手册
https://www.dhondt.de/ccx_2.23.pdf
CalculiX(ccx)手册——网页版,可浏览器翻译
https://www.feacluster.com/CalculiX/ccx_2.18/doc/ccx/index.html
CalculiX(ccx)命令——网页版,可浏览器翻译
https://www.feacluster.com/CalculiX/cgx_2.18/doc/cgx/cgx.html
有限元软件Elmer
https://wiki.freecad.org/FEM_SolverElmer
fcVM用于对结构和土体进行坍塌分析——钢材工作台
https://forum.freecad.org/viewtopic.php?t=85474
fcsc结构混凝土简化分析的工作台
https://forum.freecad.org/viewtopic.php?t=88953
paraview中处理fem结果
https://wiki.freecad.org/Post-Processing_of_FEM_Results_with_Paraview
静力分析
https://garchiving.com/how-to-fem-analysis-with-freecad/
https://wiki.freecad.org/FEM_Concrete
流体模拟工作台
https://github.com/jaheyns/CfdOF
其他参考
https://docs.hpc.sjtu.edu.cn/app/engineeringscience/calculix.html
参数化有限元分析思路
参数化分析无非是不同项目(工程)对应的——模型会变化——荷载会变化——荷载组合(多工况)按规范一般不会变:在建工况,完建工况,正常运行工况,检修工况,地震工况等。——多荷载步
我们用表格来输入荷载数值,添加多个解算对应多个工况,多荷载步目前只能通过修改文件来实现(见下文)
参考(未实操):
参数化 有限元分析工作台。基本上,它基于您的参数,创建 freecad 文件并分析生成,并在表格中显示所有结果
https://forum.freecad.org/viewtopic.php?t=71905
利用python进行有限元分析
https://wiki.freecad.org/FEM_Tutorial_Python
https://www.docin.com/p-4712346139.html
https://max.book118.com/html/2024/0827/8111041056006122.shtm
应力积分成弯矩
https://blog.csdn.net/weixin_55159605/article/details/122032077
载荷步——多步分析Multistep analyses
ANSYS 2020的载荷加载过程涉及的概念有载荷步(Load Steps)、载荷子步(Load Substeps)、斜坡载荷(Ramped Loads)、阶跃载荷(Stepped Loads)、时间(Time)、时间步(Time Steps)、平衡迭代(Equilibrium Iteration)。这些概念是分析求解的基本组成部分,读者应注意在实践中加深理解,下面对这些概念进行简要介绍。
https://forum.freecad.org/viewtopic.php?t=89954
https://wiki.freecad.org/Workarounds
https://zhuanlan.zhihu.com/p/721830736
https://zhuanlan.zhihu.com/p/407083550
https://blog.csdn.net/weixin_47269399/article/details/126069203
土木结构有限元实战
目前freecad calculix不支持弹簧约束,也不支持面上施加梯度荷载
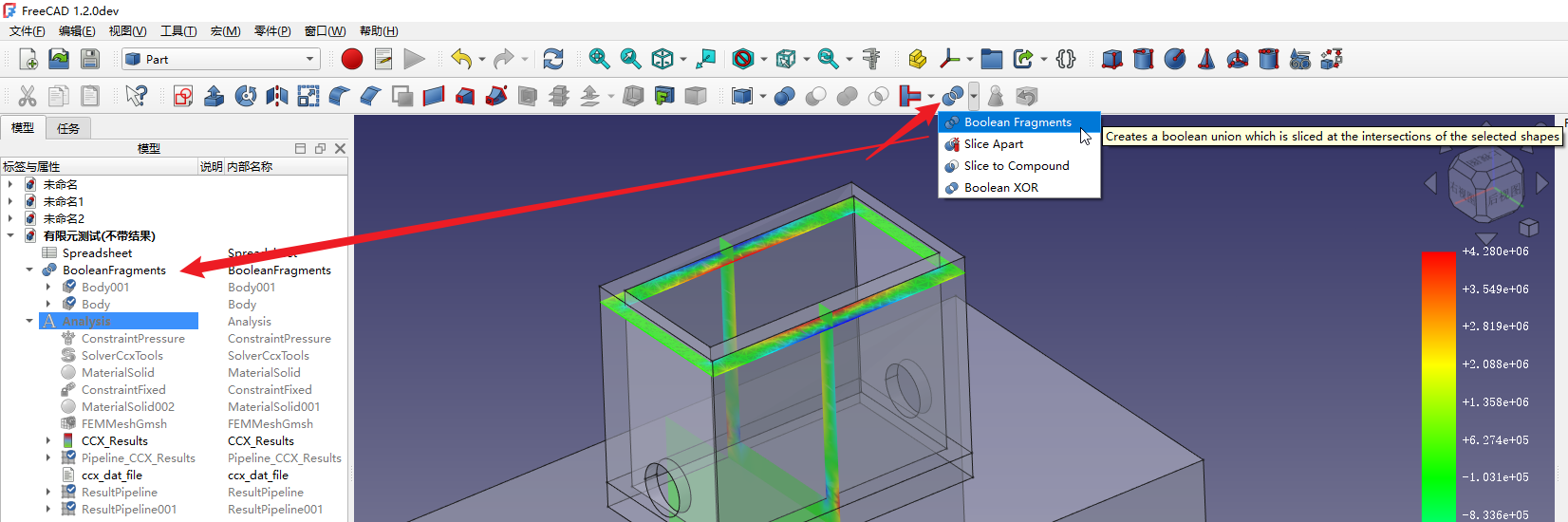
前者采用双材料来解决:基础建一个实体模型(合适的弹模、泊松比来模拟地基),结构建一个实体模型,然后2个实体进行BoleanFragments连接(part工作台里)
,见下面实战步骤。为何要对体进行连接?因为材料是给单独的体赋,而网格是整体划分,必须要连接(或组合compound)才可以给整体划分网格,连接后才能保证共节点,compound组合后2个体还是分离的,适用于一些场景,比如金属零件间通过插销连接。
——“零件和零件设计工作台都可以用于创建组件。但你需要将它们合并到一个对象中进行网格化,而 Part 的布尔作则用于网格化。如果你想应用多种材料,不能融合这些成分,但可以用它们合成复合材料。通常推荐的方法是布尔片段搭配CompSolid模式,然后使用复合滤波器。”
弹簧支座功能在开发完善中。
后者梯度荷载则采用分层分割的方式,上述链接里有案例。给每一层施加不同的荷载,荷载箭头符号的大小也顺便按比例配置,如下图所示,有些繁琐,但可以用过python代码循环解决。此功能在开发完善中。
第一步:
在partdesign里建立2个参数化body——略。
第二步:
切换到part工作台里,选中2个body,点击BoleanFragments按钮
第三步,新建有限元分析
过程见官方的入门案例,静力分析就5板斧,施加荷载,添加约束,赋予材料,划分网格,添加解算。
【关键】注意给实体赋材料操作:
点击材料按钮,选择一个材料。再拉到最底下,选中solid单选,点击添加按钮,在体上随便点一个面,这个材料就赋予这个体上了BoleanFragments.Solid2。
第四步,计算和结果显示
principal stresses主应力
Maximum principal stress最大主应力
Major Principal Stress主应力
Tresca Stress最大剪应力

冯·米塞斯应力对应于材料力学中的第四强度理论。Von Mises是一种屈服准则,屈服准则的值我们通常叫等效应力。Ansys后处理中”Von Mises Stress”我们习惯称Mises等效应力,它遵循材料力学第四强度理论(形状改变比能理论)。

上述思路来FC自带的有限元案例:
案例里首先对体进行BoleanFragments操作,将独立的体进行连接,然后再将BoleanFragments做一次拷贝操作?这个动作可能来自BIM工作台
主要容易出错:
没有bolean连接或组合,网格只能对选中的体进行划分,多个体无法划分。
感觉案例里,赋材料也不一定是在连接或组合之后,在组合前是不是也行?区别是,组合后选择体,它的名字是compound.solid1这种对象,组合前选择体,它的名字是pad.solid1这种。
施加的约束是不是也可以在组合或连接前?
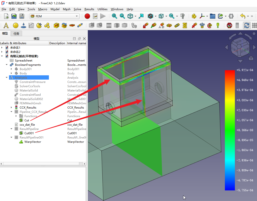
结果展示:z向应力切片和y向应力切片,叠加变形——模型进行透明化
注意,发现每个resultpipeline里只能放一个切片?
特别注意,同时显示多个resultpipeline里的切片时,右侧的渐变色柱子里的数值是不匹配的所有的,只代表其中一个切片的颜色数值。
以下计算是用compound组合2个体,没有用BoleanFragments,两侧明显翘起来和地基分离了:
分析结果处理
paraview中处理fem结果
https://wiki.freecad.org/Post-Processing_of_FEM_Results_with_Paraview
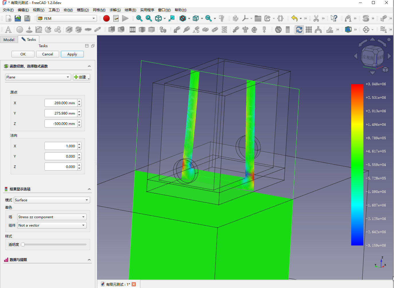
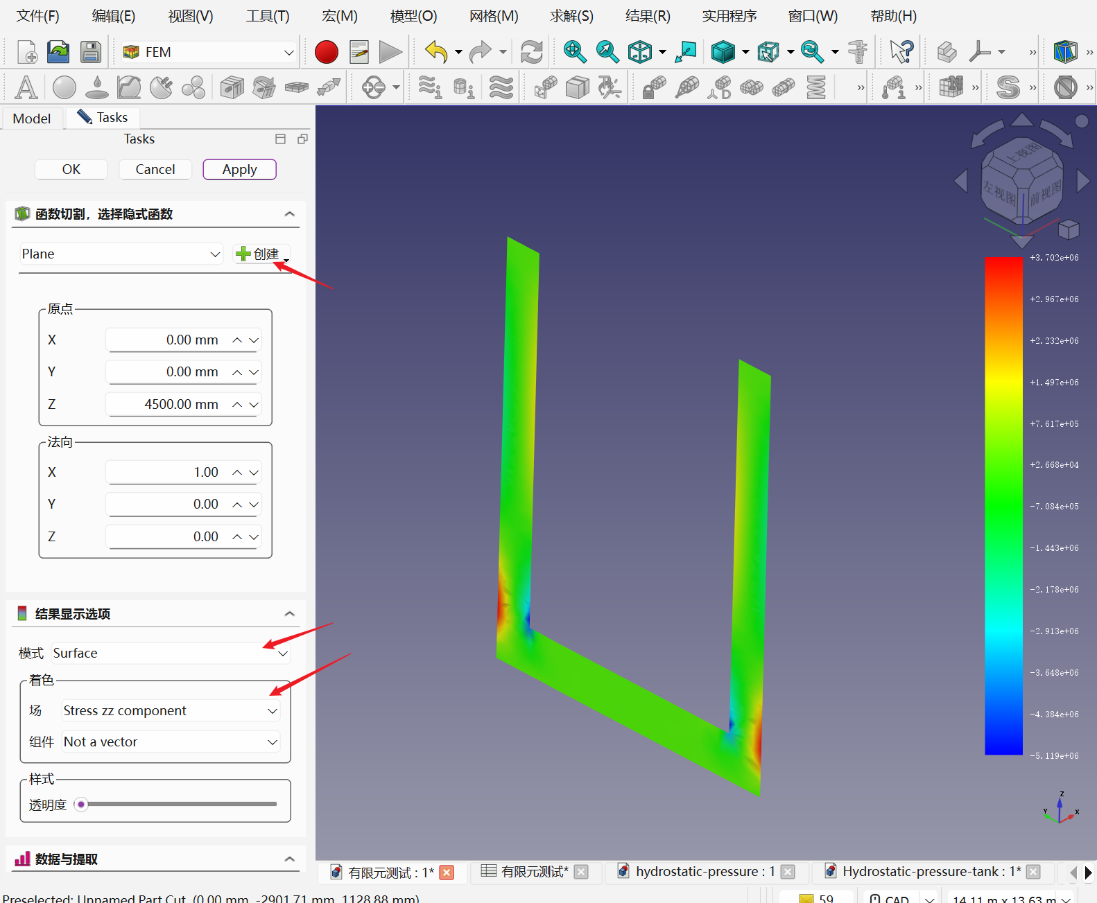
截面
1.点击左侧树状面板上的计算结果ccx_results,自动激活按钮从结果生产后处理管道,点击这个按钮
2.点击刚生成的resultpipeline,自动激活按钮函数裁剪过滤器,点击这个按钮
3.点击创建下拉按钮,选择平面,出来一个辅助切面控制的操作图形
4.修改法向,例如X里填写1,z里的1改为0,就变成竖向的切面;顺便设置(选择)结果选项里的内容,多试试即可。

5.结果分析,上图切面反应z方向上的侧墙应力,可以看到侧墙底部外侧受拉应力约3MPa,对应内侧压应力约-3MPa
有限元弯矩验证
简支梁验证
对于简支梁的端部约束,推荐对梁两端下方的线进行位移约束
如果用刚体约束
,则需要对梁两端下方的线进行y轴的旋转约束,也就是3个轴旋转都要约束,否则计算结果位移会漂移非常远,见这里。
简支梁一端的约束情况
简支梁另一端约束情况
计算结果:跨中切片的轴向拉应力
简支梁和两端固定梁,跨中弯矩和应力完全对应上。
如何在FreeCAD中执行有限元分析(应力,变形分析)
2022.03.26
我使用免费软件FreeCAD进行了FEM分析(应力,变形强度分析(CAE))。 总结了分析方法(程序)。
▼3D模型▼
我们在木桌上准备了两个水箱的3D模型,用于强度分析。 由于水或石头进入时水箱的重量可以达到几十~几百公斤,让我们检查一下模拟,看看桌子是否能承受负载。
我们将逐步解释如何执行分析。

▲ 首先,打开待分析的3D模型,将工作台切换为“FEM”
接下来,您将添加一个分析容器。 (它是从上面的菜单中选择的,用于说明,但如果您从图标中选择它,则没有问题。 )
从这里,我们将设置分析条件。
1 材料定义
定义材料。 定义桌子上木材的物理属性。

▲点击“个人材料”。
▼ 由于定义材料的任务打开,我们将设置物理属性 ▼
▲一般物理性能在“材料卡”中登记。 暂时,我选择了“木将军”,因为它是一张木桌。 如果选中“使用此任务面板”(),✔则可以单独设置物理属性值。
这次,我正在考虑使用SPF木材作为要使用的木材,因此我将杨氏模量(弹性模量)更改为“ 7300MPa”。 此外,可以设置各种物理性能值,但由于它不是与变形和强度相关的项目,因此其他值没有特别更改。 设置物理属性后,单击“确定”。
2 边界条件
设置边界条件(固定和载荷)。
2.1 固定约束
设置固定约束。
单击固定约束的约束位移。 此命令允许您在六个自由度中的每一个自由度中定义约束。 它上面的“固定约束”是一个完整的固定约束。 在这种情况下,两者都看起来没问题,但我也想看到桌腿的开口,所以我用前者设置了约束条件。
▼有限元约束参数任务打开▼
▲首先,选择要添加约束的表面(桌子底部),然后单击“添加”。
▲ 如果向下滚动任务屏幕,您可以为每个自由度设置6个自由度(3轴位移和3轴旋转)。 这一次,只有Z轴方向(顶部和底部方向)是固定的,XY轴(平面方向)是自由的。 由于它是一个实体模型,因此将忽略其下方的任何旋转约束。
我以为计算会与这个约束发散,但它收敛得很好,只固定在 Z 轴方向上。 某些网格可能无法收敛。 如果出现计算错误,请尝试将 X 轴和 Y 轴也更改为固定。
最后,单击“确定”以完成约束设置。
2.2 设置载荷
接下来,设置负载。
这次,假设桌子上将放置两个水族馆(左侧为小水箱,右侧为大水族箱)。 由于我们要选择放置水箱的位置(加载负载的表面),因此我们将在预先投影水箱的 3D 模型上附加一个轻微的步骤。
此命令将平均分布的载荷应用于面或边。 单击“约束前瞻”。
▲ 首先,选择要装载大水箱的表面,点击“添加”。 输入荷载 N。 加载方向的箭头将出现在 3D 上,因此如果要反转方向,请选中 (✔) “反转方向”。 如果要指定任意方向(角度),请指定“方向”。 最后,单击“确定”。
▲ 以同样的方式设置小水箱的负载。 假设小型油箱的重量为30公斤,大型油箱的重量假定为90公斤,总负载约为10,1 N,安全系数设置为“2000”。
这样就完成了边界条件的设置。 接下来,创建一个网格。
3 创建网格
让我们创建一个网格。
在组合视图中选择模型后,单击“使用 Netgen 的几何体”中的 FEM 网格。 (如果未选择模型,该按钮将灰显且无法单击。 准备了一些网格命令,但我不确定…
▲ 在打开的任务屏幕上设置。 我不知道细节,但我设置了如上所示。 单击“确定”并稍等片刻以生成网格模型。
这就是创建分析模型的方法。 然后执行计算。
4 计算执行
执行强度分析。
“SolverCcxTools”直接在“分析”下准备,因此请双击它。
▲ 任务画面打开时,点击“写入.inp文件”,等待片刻。
▲ 将显示“写入完成”,并且“运行微积分”将可点击,因此请单击它。
▲ 等了一会儿,“CaluculiX完成没有错误! 以完成计算。 在这种情况下,计算时间约为 40 秒。 我认为计算时间因分析量和 CPU 性能而异。
这样就完成了分析。 最后,我们将查看分析结果。
5 查看分析结果
让我们检查一下由于载荷引起的变形量和应力位置。
5.1 确认变形量(位移)

▲在合成视图中选择“CCX_Results”后,单击“从结果发布管道”。
▲双击合成视图中的“结果流水线”,打开上面显示的“结果显示选项”任务。 当为模式选择“节点”并为“场”选择“位移”时,变形的轮廓图将以 3D 形式显示。 虽然没有显示,但右侧有一个颜色模型,因此您可以查看详细值。 在这里,它以幅度表示,但也可以在每个矢量方向上显示。
放置大水箱的地方变形大,下沉至约0.5毫米。
5.2 检查应力
应力确认与变形相同。
▲当场设置为“冯米塞斯应力”时,应力分布以3D形式显示。 应力集中在顶板中心和脚根周围的结果。 最大值约为8.4MPa。
此外,可以从下拉菜单中选择按矢量分量和应变显示的应力。
这就是解释。 我使用了名为FreeCAD的免费软件进行此分析,但令人惊讶的是,您可以免费进行。 记得很久以前,它是几百~几千万日元的软件。 (我认为商业用途仍然如此… )
https://blog.csdn.net/ouening/article/details/106324882
https://www.bilibili.com/video/BV1FL4y1W7Sa
FreeCAD自带的 calculix 求解器版本太旧。建议先从官网http://www.dhondt.de/下载最新的http://www.dhondt.de/calculix_2.18_4win.zip,解压然后在FreeCAD的edit -> preferenc 中设置求解器路径。
https://wiki.freecad.org/FEM_CalculiX_Cantilever_3D
有限元calculix手册,用bing搜最新版,2.7以上了。
http://www.dhondt.de/cgx_2.20.pdf
基于FreeCAD的T-pipe junction(三通)的静力学仿真
原创 嵩阳颐灏 开源CAE仿真 2018-11-11 10:50
三通管件,俗称三通。可改变流体方向,用于输水管路、输油管路及各种液体化工原料输送管路。材质一般是碳钢,铸钢,合金钢,不锈钢,铜,铝合金,塑料等。

本文主要进行三通的静力学仿真。目的是熟悉freecad的FEA操作及基本分析流程。
仿真基本假设
1、分析类型为静力分析。在静力分析中,所有的部件都被认为是静止的可变形部件。
2、只对应力和位移进行分析
3、三通内部表面压力为9MPa。
主要步骤如下:
1、打开需要分析的文件

2、前处理阶段
切换到part workbench,将三通切为对称的两半(回转体或者对称零件才能这样做,在划分网格和仿真计算时可降低对系统的整体要求,尤其是内存),如下图所示:

为了更客观的仿真三通一端的纵向应力,所以在特定端部位置放置一个端盖。

3、边界条件设定阶段
切换到FEA workbench,做如下操作:
创建分析容器

限制断面的轴向运动

限制对称切面的垂直运动
限制三通另外两端(除端盖外)的垂直于端面的运动
设定内部表面压力
4、网格划分阶段
应用netgen工具进行网格划分。
5、材料设定阶段
本三通选用freecad中的现有材料:
6、运行分析阶段
使用calculix求解器进行分析,并设定为静力分析。写入相关数据,并点击分析按钮。运行大约10s左右,运算完成。

7、运算结果后处理阶段
双击结果选项,弹出如下图框:
最终显示结果如下所示:

至此,三通的静力学仿真已基本结束。主要的仿真流程也已明了,但限于篇幅,各种具体操作就不一一介绍了,请读者自行学习。
基于FreeCAD和calculix求解器的T-pipe junction(三通)的稳态热力学仿真
原创 嵩阳颐灏 开源CAE仿真 2018-11-17 19:20
我们通过上篇文章已经学习了应用freecad进行三通的静力学仿真,并熟悉了freecad的基本仿真流程。本篇文章仍用上篇的三通管模型,进行常规的稳态热力学仿真。
基本假设
热力学模型与上篇的仿真模型具有相同的结构、材料和网格
除新增的热力学限制条件外,其他均和上篇静力学仿真边界条件相同
轴向的传热可以忽略不计
除了三通接头附近,其他区域壳体外部均包裹热绝缘材料,即下图红框范围内的区域为非隔热区域。

环境温度:300K
热蒸汽温度:725K
1、前处理
打开分析模型
模型前处理
把三通模型处理成下图。

2、材料设定
同上篇
3、边界条件
在上篇的基础上,增加如下的边界条件。
点击下图所示图标,设定初始温度(开氏温度)。

设定三通内表面的热边界条件(即热流约束)参数。


设定三通图示位置的热边界条件参数。


没有设定热边界条件的区域即为热绝缘区域。
4、网格划分
网格参数同上篇设置,划分结果如下图所示:

5、运行分析
双击对象树中的calculix标签,弹出如下界面,并依次点击红色椭圆处的标签,设定分析类型,运行求解。

6、后处理
后处理结果如图:

对模型进行后处理分析,图示位置的温度为716.45K,与试验温度(716.7K-717.5K)十分接近,这表明,calculix求解器已经正确求解了,求解精度也比较高。
此外,也可看到三通的其他部位的温度都接近725K,这是可以预期的,毕竟其他区域的外壁是热绝缘的,对外并不损失热量。
创建一个Y方向的位移图解,发现Y向最大位移为7.815mm。
创建一个von mises应力图解。
设定最小显示应力为117MPa,以便研究三通管具体有那些区域高于设定应力。由下图可看出,三通支管和主管交界处的内表面处的应力为162MPa,但仍小于许用应力175MPa,所以,在热稳定状态下,三通不会发生失效。
基于FreeCAD、calculix求解器和python宏命令的T-pipe junction(三通)瞬态热力学仿真
原创 嵩阳颐灏 开源CAE仿真 2018-11-25 16:35
我们通过上篇文章已经学习了freecad进行三通的稳态热力学仿真。本篇文章仍沿用上篇的三通管模型,进行三通管的瞬态热力学仿真。
1、目的
熟悉瞬态热力学仿真的参数设定
熟悉freecad宏的基本用法
运用宏命令创建最大温差和应力应变相对于时间的变化图
2、基本假设
热力学模型与上篇的仿真模型具有相同的结构、材料和网格
热力学限制条件和上篇稳态热力学仿真边界条件相同
3、运行分析
单击对象树中的calculix标签,弹出以下图框。
首先,更改steady state为false,将稳态仿真类型改为瞬态。然后将end time的数值改为5000,initial time step 改为15(这个数值应谨慎选择,选择不同的数值,可能会影响到仿真结果的精确度,但合理的数值可减少仿真运算时间),除此之外,将analysis type设置为thermomech,num cpus(运算核心数量)可按需修改。
然后,双击对象树中的calculix标签并运行。
4、后处理
通过依次点击下边两个标签来创建仿真结果分析的宏文件

出现一个空的宏文件,宏语言不是常规的vba语言,而是python2.7
编写如下命令并保存,文件名为max temp diff(最大温差)
创建max stress(最大应力)的宏文件。宏文件仍沿用上图中的代码,删除20行的#,使20行由注释变为正式代码。在21行的前边添加#,此行由正式代码转为注释。31行的括号内改为max von,再改动36行、38行的响应标题,然后保存。
单击下图中的 max temp diff宏文件,并单击execute标签,绘制图形。


单击下图中的 max temp diff宏文件,并单击execute标签,绘制图形。
由上图可知,最大温差出现在前几秒,原因为管内的热对流速度远大于管壁的热传导速度。由于内外壁的温差产生了热应力,最大应力约255MPa。2000s后达到稳态,应力约为160MPa。应力的下限为热应力主导或三通内压产生的应力主导引起的应力分界点。分界点前主导的应力为热应力,分界点后主导的应力为内压产生的应力。
最后,我们通过设定时仿真结果显示的下限为175MPa,这样处理可凸显出三通的危险区域。
最后,设定最小显示应力为175MPa,以便研究三通管具体有那些区域高于设定应力。由下图可看出,三通支管和主管交界处的表面处彩色区域的应力大于许用应力175MPa,所以,在热管通热蒸汽的前期时,三通可能会发生失效。
最后编辑:秦晓川 更新时间:2026-03-03 15:41
秦晓川2026-01-25 07:09:46
1#